
2019年4月5日
今日美國報:世界佛教總部聲明
USA Today: Statement by World Buddhism Association Headquarters
(請見附件)

Statement by World Buddhism Association Headquarters
In order that the public truly understands World Buddhism Association Headquarters and H.H. Dorje Chang Buddha III, World Buddhism Association Headquarters specially states the following:
- We at World Buddhism Association Headquarters will assume all legal liability for the veracity of this statement.
- H. H. Dorje Chang Buddha III is the supreme world leader of Buddhism. Such a status is not self-investiture! The status of H.H. Dorje Chang Buddha III as a Buddha did not result merely from Buddhists calling Him that out of respect. Rather, in accordance with the Buddhist system of status-recognition that is more than 1,000 years old, such status was recognized by those Dharma kings, regent Dharma kings, and eminent monastics who have status-recognition authority within Buddhism. They include Dharma King Dodrupchen, who is the sole lineage-holder of the highest Rainbow-Body Accomplishment Dharma; Dharma King Penor, who was the third supreme world-leader of the Nyingma sect; Dharma King Achuk, who was the foremost monastic of great virtue in modern Tibet; Dharma King Gongbao Dumu Quji, who is the Yidam-Dharma Initiation Master of the 17th Karmapa; Dharma King Jigme Dorje, who is the supreme world-leader of the Jonang sect; Sleep Yoga Dharma King Mindrolling Trichen, who was a master of the Dalai Lama; Dharma King Trulshik, Dharma King Taklung Tsetul, and Dharma King Chogye Trichen, all three of whom were masters of the Dalai Lama; Dharma King Jigdal Dagchen Sakya, who is the supreme leader of the Sakya sect; Regent Dharma King Shamarpa, who was a master of the 17th Karmapa; Regent Dharma King and National Master Goshir Gyaltsab, who is the Sutra-Master of the 17th Karmapa; and others. These leaders are all publicly known in current Buddhist circles to be first-rate eminent monastics and people of great virtue from various Buddhist sects. All of them have individually issued an official document of recognition or corroboration to affirm the status of H.H. Dorje Chang Buddha III. All such documents carry recognition authority according to Buddhism.
Because H.H. Dorje Chang Buddha III has received so many recognition and corroboration certificates, which total more than any leader, patriarch, or rinpoche in the history of Buddhism has received, we are unable to list here all them one by one. We invite all of you to go online to read the following website: https://ibsahq.org/buddha-data-en?id=162. Many of the Dharma kings not only issued a recognition or corroboration in writing, they also recorded their recognition or corroboration through photo or video.
According to the Buddhist system of status-recognition, as long as two people with recognition authority who are Dharma kings, rinpoches, or lamas recognize the status of someone, then the status of the person recognized is established. However, as history evolved, the statuses of many people were established in Buddhist circles after they were recognized by just one rinpoche with recognition authority. For example, the popularly known 14th Dalai Lama only received one recognition from one person, Reting Rinpoche V. The 17th Karmapa likewise only received two recognitions. Moreover, the one or two recognitions they received came from within their own sects.
However, with respect to H.H. Dorje Chang Buddha III, the situation is completely different. His Holiness the Buddha has received over 100 recognitions and corroborations, making Him the first person in the entire history of Buddhism to have received such a large number of recognitions. Furthermore, those recognitions and corroborations did not come from just a single Buddhist sect. Rather, they were recognition documents written and issued by the top leaders of all of Buddhism and each of the major Buddhist sects. The status recognized was not the status of a rinpoche; rather, it was the status of a Buddha (Buddha Vajradhara), which is the highest holy being in the entirety of Buddhism. A Buddha is the highest leader of all of Buddhism.
- The accomplishments of H.H. Dorje Chang Buddha III in the Five Vidyas are the highest in the history of Buddhism. Shakyamuni Buddha, the supreme leader of Buddhism in our Saha world, prescribed in the sutras that “Bodhisattvas must possess the Five Vidyas.” Since Bodhisattvas must possess the Five Vidyas, a Buddha must all the more be a champion in the Five Vidyas.
Perusing historical records, one finds that in the history of human civilization, H.H. Dorje Chang Buddha III has been the only one who has reached the pinnacle of accomplishment in the Five Vidyas, whether in terms of worldly or transcendental accomplishments. His Holiness is the pre-eminent, tremendously holy one within Buddhism who truly meets the criteria of “perfect mastery of exoteric and esoteric Buddhism, and perfect accomplishments in the Five Vidyas” as prescribed by Shakyamuni Buddha!
The accomplishments of H.H. Dorje Chang Buddha III are too numerous to mention and too exceptional to describe. From poetry, iambic verses, odes and songs, to calligraphy and writing, to medicine and healing, to paintings and sculptures, to science, technology, and craftsmanship, to the teachings and principles of the Buddhist scriptures, to the absolute truth of the Dharma, and to the intrinsic reality of all phenomena, His Holiness has unimpeded proficiency and wondrous excellence in all of these fields without exception. No other person in history can be found who is comparable.
With respect to the Craftsmanship Vidya alone, there has been for many years an open offer with huge reward money for anyone who can duplicate certain sculptures or the painting “Dragon-Carp Playing in a Lotus Pond,” all of which were created by H.H. Dorje Chang Buddha III. The reward is still being offered to this day, but no one has yet been able to reproduce such artworks through their own sculpting knife or painting brush! If you cannot duplicate it, you can ask someone else to attempt a successful duplication. If anyone is successful, we will admit right away that these were not the products of the enlightenment and wisdom of a Buddha!
Based on the real accomplishments mentioned above and the recognition and corroboration certificates that accord with the Buddhist system of recognition, H.H. Dorje Chang Buddha III is a true Buddha. A Buddha is the original entity that all Buddhists take refuge in and learn from. The appellation of “Buddha” indicates one with the greatest and highest state of enlightenment in all of Buddhism. No patriarch or Dharma king within any sect of Buddhism is qualified to have a status above that of a Buddha! At present, in this world, there is only one Buddha who is the highest leader of Buddhism—H.H. Dorje Chang Buddha III. There is no other!
H.H. Dorje Chang Buddha III is inherently a Buddha. A Buddha is relied upon by all Buddhists as the one from whom they learn and receive teachings. Not only is His Holiness the Buddha the model that we at World Buddhism Association Headquarters follow and learn from, numerous other Buddhist organizations also rely on, follow, and learn from Him. Buddhists learn from the words of as well as the personal example set by His Holiness the Buddha. They have set up Dharma-listening centers to listen to and learn from the audio-recorded Dharma imparted by His Holiness the Buddha. Furthermore, H.H. Dorje Chang Buddha III is the only tremendously holy being in the history of Buddhism who does not accept any offerings but simply serves all people voluntarily.
- Even though H.H. Dorje Chang Buddha III is an authentic Buddha, His point of view regarding His status has remained consistent. His Holiness the Buddha clearly expressed His attitude through His words that were published alongside the two contrasting photos showing the reversal of His appearance from old age to youthfulness. Which of those words carry the slightest element of self-boasting? H.H. Dorje Chang Buddha III said, “Although the title of Buddha has been legally affirmed in my name, the name Dorje Chang Buddha III means nothing to me. I am not a Bodhisattva, not an Arhat, not a venerable one, not a Dharma king, and not a rinpoche. I am not a holy person. I am one with a heart of humility.”
- When H.H. Dorje Chang Buddha III was still living in China, because He propagated Buddhism and upheld justice and morality, He was persecuted by some people in the Chinese public security system. On August 1, 1999, H.H. Dorje Chang Buddha III came to the United States with a valid visa and subsequently settled down here. During the almost twenty years since then, His Holiness the Buddha has never returned to China even once. However, on June 20, 2002, the Chinese public security bureau in Shenzhen went so far as to groundlessly fabricate the allegation that H.H. Dorje Chang Buddha III “in April of 2000 in Shenzhen, sold a building to Liu Juan, defrauding Liu Juan out of RMB150 million.” They used this pretext to establish a case and started to persecute H.H. Dorje Chang Buddha III and some of His disciples.
Since H.H. Dorje Chang Buddha III was in the United States throughout the month of April 2000, how could He possibly have gone to Shenzhen to sell any building? On the contrary, it was some public security agents who bulldozed the only residence that H.H. Dorje Chang Buddha III had in China, without giving any compensation at all. Public security personnel took away more than 700 paintings and calligraphic works that were painstakingly created by H.H. Dorje Chang Buddha III. As of today, there is no trace of the whereabouts of those artworks. Public security agents also arrested some disciples of H.H. Dorje Chang Buddha III, changed their names, and secretly incarcerated them.
Meanwhile, since those public security personnel were afraid that the truth would come out about their embezzlement of paintings and calligraphic works by H.H. Dorje Chang Buddha III, they made use of certain news media that were under their control. The day before the case against disciples of H.H. Dorje Chang Buddha III was to be heard in court, newspaper media were already spreading rumors that the trial resulted in a guilty verdict and were defaming H.H. Dorje Chang Buddha III and His disciples as being bad people who defraud others. The public security personnel went even further by requesting INTERPOL to issue warrants for the arrest of H.H. Dorje Chang Buddha III and some of His disciples.
However, after conducting an investigation into the case, INTERPOL found that the details of the case provided by the Chinese public security bureau were not true and that H.H. Dorje Chang Buddha III and His disciples did not commit any fraud. On such basis, between October 30-31, 2008, during the 72nd Session of The Commission for the Control of INTERPOL’s Files held in Leon, France, INTERPOL reached the decision to cancel the arrest warrant against H.H. Dorje Chang Buddha III. Also, during the time INTERPOL was investigating this case, China likewise found out through investigation that the facts are that H.H. Dorje Chang Buddha III did not commit any fraud or crime. Therefore, on June 11, 2008, on its own initiative, China requested that INTERPOL withdrawal the arrest warrant against H.H. Dorje Chang Buddha III. His Holiness the Buddha underwent thorough investigation by INTERPOL and was found not to have committed any crime. China requested the withdrawal of the arrest warrant. This clearly demonstrates how law-abiding H.H. Dorje Chang Buddha III is and how morally pure His conduct is. That is why He was found to be innocent of any crime or offense!
However, such a holy and pure person was not commended for this. On the contrary, a small number of people who do not understand the truth have assisted evildoers in defaming H.H. Dorje Chang Buddha III. Does this kind of conduct have any morality to speak of? What kind of lowly character do such people have? Does this kind of news media have any credibility? Although the arrest warrant for H.H. Dorje Chang Buddha III was canceled a long time ago, those who embezzled paintings and calligraphic works of His Holiness the Buddha continue to circulate the cancelled, nulled arrest warrant on the internet and in newspapers to delude the public and prevent the case from being re-opened for investigation.
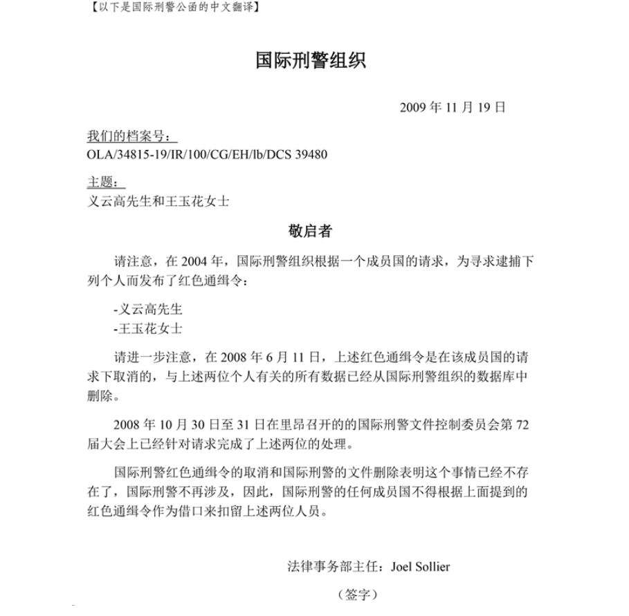
To minimize the likelihood of people being duped, an inquiry was made to INTERPOL through legal channels. In response to that inquiry, on November 19, 2009, INTERPOL specially issued a letter to H.H. Dorje Chang Buddha III. The letter clearly states that China requested that the arrest warrant against H.H. Dorje Chang Buddha III be cancelled and that such arrest warrant no longer exists. INTERPOL also notified all of its member countries that they cannot use this arrest warrant as a pretext to detainH.H. Dorje Chang Buddha III.
Attached hereto is the official letter issued by INTERPOL. It must be clearly stated that this letter from INTERPOL uses the name Yungao Yi. Spelled according to the Pinyin transliteration system, this is the secular name that was used by H.H. Dorje Chang Buddha III more than twenty years ago while He was in China. Also, the lower-left corner of this letter from INPERPOL originally contained the residential address of H.H. Dorje Chang Buddha III. For the sake of security and privacy, the address has been omitted. However, every other part of the entire letter is the identical copy of the original. Not even one word was altered.
This is the truth about the INTERPOL arrest warrant against H.H. Dorje Chang Buddha III! We ask all of you to think about something—Is H.H. Dorje Chang Buddha III a person of noble morality or a villain who has committed a crime? Additionally, multiple times over the past many years, the so-called victims in this fabricated case—Liu Juan and Lau Pak Hun—have separately written statements or held press conferences proving that H.H. Dorje Chang Buddha III not only never swindled them, He instead selflessly helped them. H.H. Dorje Chang Buddha III is a good person who selflessly benefits the public.
- With respect to the recognitions of the status of H.H. Dorje Chang Buddha III, the letter from INTERPOL, evidence that H.H. Dorje Chang Buddha III was persecuted, and other information, please go online to the website https://ibsahq.org/buddha-en. Just as we did in the past, we at World Buddhism Association Headquarters will take the teachings of H.H. Dorje Chang Buddha III and Namo Shakyamuni Buddha as our foundation and will guide Buddhists all over the world to learn and practice the Buddha Dharma so that they will become good people who are unselfish, benevolent, and law-abiding, who contribute to society and have happy family lives, who eventually realize the true suchness of Dharma-nature, and who attain liberation.
World Buddhism Association Headquarters
【以下是世界佛教總部聲明的中文翻譯】
為了讓大眾真正地了解我們世界佛教總部和南無第三世多杰羌佛,世界佛教總部特聲明如下:
第一,我們世界佛教總部對本聲明的真實性,承擔一切法律責任。
第二,南無第三世多杰羌佛是世界佛教最高領袖,不是自封的!南無第三世多杰羌佛的佛陀身份,不是佛教徒為了尊敬才稱呼的,而是佛教中那些具有認證權的法王、攝政王、高僧們根據一千多年來佛教的認證制度認證出來的,如最高虹身成就法獨掌人多珠欽法王、世界第三任寧瑪巴總教主貝諾法王、當今西藏第一大德阿秋法王、十七世噶瑪巴的本尊法灌頂上師公保·都穆曲吉法王、世界覺囊派總教主吉美多吉法王、達賴喇嘛的上師敏林赤欽睡夢法王、達賴喇嘛的三位上師楚西法王、達龍哲珠法王和秋吉崔欽法王、薩迦派總教主薩迦達欽法王、十七世噶瑪巴的上師夏瑪巴攝政王、十七世噶瑪巴的經教上師嘉察攝政國師等等,這些都是當今世界上佛教界公認的各教派第一流的高僧大德,他們都分別為南無第三世多杰羌佛寫下了具備佛教認證效力的認證、附議公函。由於南無第三世多杰羌佛獲得的認證、附議證書太多,超過佛教史上任何領袖、祖師、活佛的認證,在此無法一一列舉,請大家上網閱讀:https://ibsahq.org/buddha-data?id=131。這些法王們的認證附議不光有文字,很多還拍了照片、錄像記錄下來了。根據佛教的認證制度,只要有兩個具有認證權的法王、活佛或喇嘛認證以後,被認證的人的身份就確立了,但是,隨著歷史的演變,很多人只是被一個具有認證權的活佛認證,在佛教界就成立了,例如現在人們所熟知的第十四世達賴喇嘛,只是獲得了五世熱振活佛一個人的認證,第十七世噶瑪巴也只獲得了兩個認證,而且都是在自己的教派中得到的一兩份認證,但是,南無第三世多杰羌佛完全不是這樣,羌佛獲得的認證附議超過了一百個,成了整個佛教史上獲得最多認證附議的第一人,而且不是單一教派的認證附議,而是整個佛教及各大教派首腦出具的以文字寫成的認證附議書,被認證的身份不是活佛地位,而是佛陀(金剛總持),也就是整個佛教的最高聖者,佛陀就是整個佛教的最高領袖。
第三,南無第三世多杰羌佛的五明成就也是佛教史上第一,無有前聖可比的。我們娑婆世界的佛教教主釋迦牟尼佛在經書中規定:“菩薩在五明中得”,菩薩必須具備五明,那佛陀更要五明之冠。翻開歷史典籍,自人類有文明史以來,世出世間,唯有南無第三世多杰羌佛達到了五明成就的頂峰圓滿,是真正符合佛陀規定的“顯密圓通,五明完滿”的佛教第一巨聖!羌佛的成就太多太高,從詩詞歌賦、書法文論、醫藥治病、繪畫雕塑、科技工巧,到經教理趣,法義真諦、諸法實相,無不通達無礙,精妙高絕,歷史上找不到第二人可以比肩。就是一個工巧明雕塑和一張“龍鯉鬧蓮池”畫,公開懸賞高額獎金很多年了,至今照常懸賞,但沒有一個人能刀工手筆複製得了!你複製不了,可以請一個人去複製成功,那我們當下承認這不是佛陀覺量智慧的產物!基於上述實際的成就和依佛教制度的認證附議證書,南無第三世多杰羌佛是真正的佛陀,佛陀是所有佛教徒皈依和學習的本體,而佛陀這一稱號是整個佛教中最大最高的覺位,佛教沒有任何一個教派的祖師、法王能有資格在佛陀之上的地位!目前,在我們這個世界上,只有南無第三世多杰羌佛一位佛教最高領袖佛陀,沒有第二位!由於本質是佛陀,而佛陀是所有佛教徒學習受教的依怙,並不僅僅是我們世界佛教總部依學的典範,而且是眾多佛教機構依學的依怙,佛教徒們學佛陀的言傳身教、辦聞法點聞學佛陀的法音。而且,羌佛也是歷史上唯一的一位不收任何供養、只義務為大眾服務的佛教巨聖。
第四,儘管南無第三世多杰羌佛是真正的佛陀,但是,南無第三世多杰羌佛的觀點卻始終如一,祂在返老回春對比照上的講話明文公佈,表明了態度,哪一點有絲毫自吹?羌佛說:“雖然法定了佛陀稱號為我的名字,我卻是擁有虛名的第三世多杰羌佛,我不是菩薩,不是羅漢,不是尊者,不是法王,不是活佛,我不是聖人,是慚愧者。”
第五,當年,南無羌佛還在中國的時候,由於弘揚佛教、堅持正義和公理,而被中國公安的一些人所迫害。羌佛1999年8月1日持簽證來到美國定居以後,近20年了,再也沒有回過中國一次,可是,中國深圳公安竟然在2002年6月20日憑空捏造了羌佛“於2000年4月在深圳賣房子給劉娟,詐騙劉娟1.5億元人民幣”,以此為由立案,開始迫害南無第三世多杰羌佛和羌佛的一些弟子。要知道,2000年4月羌佛在美國,怎麼去深圳賣房子呢?反而是公安用推土機推倒了羌佛在中國的唯一一所住房,沒有賠償一分錢,公安拿走了羌佛自己心血創作的書畫七百餘張,至今不見踪影,還抓了羌佛的一些弟子,將他們換了名字,秘密關押。同時,一些公安人員由於私吞了羌佛的書畫,怕被暴露,利用他們控制的媒體,在法院還沒有開庭的前一天就先行在媒體登報造謠定罪,誣衊羌佛及其弟子是詐騙的壞人,並進而向國際刑警申請,對羌佛及其一些弟子發出通緝令。但是,國際刑警進行立案調查後,查出中國公安所所報案情不是事實,羌佛及其弟子沒有任何詐騙行為,為此,在國際刑警文件控制委員會與2008年10月30日至31日在法國里昂舉行的第72屆大會上,通過了撤銷對羌佛的通緝的決定。而在國際刑警調查期間,中國也調查出了事實的真相,羌佛沒有詐騙等犯罪行為,因此中國在2008年6月11日主動請求國際刑警撤銷對羌佛的通緝。對於南無第三世多杰羌佛,經得起國際刑警的立案詳查而無犯罪,中國請求撤銷通緝令,充分說明了羌佛是何等的遵紀守法、純淨道德的行為,才能清白無罪?!可是,這麼聖潔的人,不但沒有受到讚頌,反而受到個別不明真相的人幫著壞人誹謗,這樣的行為還有道德可言嗎?這是什麼樣低劣的人格?這樣的媒體還有任何可信度嗎?儘管對羌佛的通緝令早已撤銷了,但那些貪得羌佛書畫的人,照常把已經撤銷、不存在的通緝令在網上、報上轉發,迷惑民眾,以防翻案。為了少讓人上當受騙,通過法律途徑向國際刑警諮詢,故2009年11月19日,國際刑警專門發函給南無第三世多杰羌佛,說明中國已經請求撤銷了針對羌佛的通緝,通緝令不存在了,並通知了國際刑警的所有成員國,不能以此通緝為藉口留置第三世多杰羌佛。附件即是國際刑警的公函。需要說明的是,在國際刑警的這份公函上,仍然用的是Yungao Yi,這是第三世多杰羌佛二十多年前在中國的世俗名字的漢語拼音。同時,國際刑警公函的左下角原本是羌佛的住址,為了安全及隱私,在公佈的時候特地隱去了,但整個公函的其它部分則是照原件複印,沒有改動一個字符。這就是國際刑警對羌佛通緝令的真相!請大家想一想,羌佛是道德崇高的人呢,還是犯罪的壞人呢?而且,多年來,這個案件裡所謂的受害人劉娟、劉百行二人分別多次寫證明或開記者會證明南無第三世多杰羌佛不僅沒有騙他們,反而是無私地幫助他們,羌佛是無私利益大眾的好人。
第六,關於南無第三世多杰羌佛被認證,以及國際刑警的函件和羌佛被迫害的證據等更多資料,請上網查閱:https://ibsahq.org/buddha。世界佛教總部將一如既往地以南無第三世多杰羌佛和釋迦牟尼佛的教導為根本,指導世界各地的佛教徒们通過修学佛法,讓自己成為一個無私利他、遵紀守法、貢獻社會、家庭幸福的好人,進而悟證法性真如,解脫成就。
世界佛教總部


說 明
國際刑警公函的左下角原本有南无第三世多杰羌佛的住址,為了安全及隱私,在这次公佈的時候特地隱去了,但整個公函的其它部分則是照原件複印,沒有改動一個字符。此中文翻译也没有翻译南无羌佛的住址。

此文章链接:https://greatprajna.org/2019/04/06/%E8%AB%8B%E5%A4%A7%E5%AE%B6%E8%AA%8D%E7%9C%9F%E5%AD%B8%E7%BF%92%E4%B8%A6%E5%A4%A7%E9%87%8F%E8%BD%89%E7%99%BC%EF%BC%9A2019%E5%B9%B44%E6%9C%885%E6%97%A5%E4%BB%8A%E6%97%A5%E7%BE%8E%E5%9C%8B%E5%A0%B1/
#第三世多杰羌佛 #多杰羌佛第三世 #三世多杰羌佛 #世界佛教總部